新闻 | 天津 | 民生 | 广电 | 津抖云 | 微视 | 读图 | 文娱 | 体育 | 图事 | 理论 | 志愿 | 专题 | 工作室 | 不良信息举报
教育 | 健康 | 财经 | 地产 | 天津通 | 旅游 | 时尚 | 购物 | 汽车 | IT | 亲子 | 会计 | 访谈 | 场景秀 | 发布系统

"津云"客户端
请输入查询码:
  忘记查询码?
请输入验证码:
  看不清?
查询结果后请及时进行满意度评价
全部
全部
教育部发布《3-6岁儿童学习与发展指南》(全文)
http://ms.enorth.com.cn
来源: 中新网  作者:  2013-05-22 09:07:04  编辑:文婷

  四、科学

  幼儿的科学学习是在探究具体事物和解决实际问题中,尝试发现事物间的异同和联系的过程。幼儿在对自然事物的探究和运用数学解决实际生活问题的过程中,不仅获得丰富的感性经验,充分发展形象思维,而且初步尝试归类、排序、判断、推理,逐步发展逻辑思维能力,为其它领域的深入学习奠定基础。

  幼儿科学学习的核心是激发探究兴趣,体验探究过程,发展初步的探究能力。成人要善于发现和保护幼儿的好奇心,充分利用自然和实际生活机会,引导幼儿通过观察、比较、操作、实验等方法,学习发现问题、分析问题和解决问题;帮助幼儿不断积累经验,并运用于新的学习活动,形成受益终身的学习态度和能力。

  幼儿的思维特点是以具体形象思维为主,应注重引导幼儿通过直接感知、亲身体验和实际操作进行科学学习,不应为追求知识和技能的掌握,对幼儿进行灌输和强化训练。

  (一)科学探究

  教育建议:

  1.经常带幼儿接触大自然,激发其好奇心与探究欲望。如:

  为幼儿提供一些有趣的探究工具,用自己的好奇心和探究积极性感染和带动幼儿。

  和幼儿一起发现并分享周围新奇、有趣的事物或现象,一起寻找问题的答案。

  通过拍照和画图等方式保留和积累有趣的探索与发现。

  2.真诚地接纳、多方面支持和鼓励幼儿的探索行为。如:

  认真对待幼儿的问题,引导他们猜一猜、想一想,有条件时和幼儿一起做一些简易的调查或有趣的小实验。

  容忍幼儿因探究而弄脏、弄乱、甚至破坏物品的行为,引导他们活动后做好收拾整理。

  多为幼儿选择一些能操作、多变化、多功能的玩具材料或废旧材料,在保证安全的前提下,鼓励幼儿拆装或动手自制玩具。

  教育建议:

  1.有意识地引导幼儿观察周围事物,学习观察的基本方法,培养观察与分类能力。如:

  支持幼儿自发的观察活动,对其发现表示赞赏。

  通过提问等方式引导幼儿思考并对事物进行比较观察和连续观察。

  引导幼儿在观察和探索的基础上,尝试进行简单的分类、概括。如:根据运动方式给动物分类,根据生长环境给植物分类,根据外部特征给物体分类等等。

  2.支持和鼓励幼儿在探究的过程中积极动手动脑寻找答案或解决问题。如:

  鼓励幼儿根据观察或发现提出值得继续探究的问题,或成人提出有探究意义且能激发幼儿兴趣的问题。如:皮球、轮胎、竹筒等物体滚动时都走直线吗?怎样让橡皮泥球浮在水面上?

  支持和鼓励幼儿大胆联想、猜测问题的答案,并设法验证。如:玩风车时,鼓励幼儿猜测风车转动方向及速度快慢的原因和条件,并实际去验证。

  支持、引导幼儿学习用适宜的方法探究和解决问题,或为自己的想法收集证据。如:想知道院子里有多少种植物,可以进行实地调查;想知道球在平地上还是在斜坡上滚得快,可以动手试一试;想证明影子的方向与太阳的位置有关,可以做个小实验进行验证等。

  3.鼓励和引导幼儿学习做简单的计划和记录,并与他人交流分享。如:

  和幼儿共同制定调查计划,讨论调查对象、步骤和方法等,也可以和幼儿一起设法用图画、箭头等标识呈现计划。

  鼓励幼儿用绘画、照相、做标本等办法记录观察和探究的过程与结果,注意要让记录有意义,通过记录帮助幼儿丰富观察经验、建立事物之间的联系和分享发现。

  支持幼儿与同伴合作探究与分享交流,引导他们在交流中尝试整理、概括自己探究的成果,体验合作探究和发现的乐趣。如一起讨论和分享自己的问题与发现,一起想办法收集资料和验证猜测。

  4.帮助幼儿回顾自己探究过程,讨论自己做了什么,怎么做的,结果与计划目标是否一致,分析一下原因以及下一步要怎样做等。

  教育建议:

  1.支持幼儿在接触自然、生活事物和现象中积累有益的直接经验和感性认识。如:

  和幼儿一起通过户外活动、参观考察、种植和饲养活动,感知生物的多样性和独特性,以及生长发育、繁殖和死亡的过程。

  给幼儿提供丰富的材料和适宜的工具,支持幼儿在游戏过程中探索并感知常见物质、材料的特性和物体的结构特点。

  2.引导幼儿在探究中思考,尝试进行简单的推理和分析,发现事物之间明显的关联。如:

  引导5岁以上幼儿关注和思考动植物的外部特征、习性与生活环境对动植物生存的意义。如兔子的长耳朵具有自我保护的作用;植物种子的形状有助于其传播等。

  引导幼儿根据常见物质、材料的特性和物体的结构特点,推测和证实它们的用途。如:带轮子的物体方便移动;不同用途的车辆有不同的结构等等。

  3.引导幼儿关注和了解自然、科技产品与人们生活的密切关系,逐渐懂得热爱、尊重、保护自然。如:

  结合幼儿的生活需要,引导他们体会人与自然、动植物的依赖关系。如:动植物、季节变化与人们生活的关系、常见灾害性天气给人们生产和生活带来的影响等。

  和幼儿一起讨论常见科技产品的用途和弊端,如:汽车等交通工具给生活带来的方便和对环境的污染等。

  (二)数学认知

  教育建议:

  1.引导幼儿注意事物的形状特征,尝试用表示形状的词来描述事物,体会描述的生动形象性和趣味性。如:

  参观游览后,和幼儿一起谈论所看到的事物的形状,鼓励幼儿产生联想,并用自己的语言进行描述。如:熊猫的身体圆圆的,全身好像是一个个的圆形组成的。

  和幼儿交谈或读书讲故事时,适当地运用一些有关形状的词汇来描述事物,如看图片时,和幼儿讨论奥运会场馆的形状,体会为什么有的场馆叫“水立方”,有的叫“鸟巢”。

  2.引导幼儿感知和体会生活中很多地方都用到数,关注周围与自己生活密切相关的数的信息,体会数可以代表不同的意义。如:

  和幼儿一起寻找发现生活中用数字作标识的事物,如电话号码、时钟、日历和商品的价签等。

  引导幼儿了解和感受数用在不同的地方,表示的意义是不一样的。如天气预报中表示气温的数代表冷热状况;钟表上的数表明时间的早晚等。

  鼓励幼儿尝试使用数的信息进行一些简单的推理。如知道今天是星期五,能推断明天是星期六,爸爸妈妈休息。

  3.引导幼儿观察发现按照一定规律排列的事物,体会其中的排列特点与规律,并尝试自己创造出新的排列规律。如:

  和幼儿一起发现和体会按一定顺序排列的队形整齐有序。

  提供具有重复性旋律和词语的音乐、儿歌和故事,或利用环境中有序排列的图案(如按颜色间隔排列的瓷砖、按形状间隔排列的珠帘等),鼓励幼儿发现和感受其中的规律。

  鼓励幼儿尝试自己设计有规律的花边图案、创编有一定规律的动作,或者按某种规律进行搭建活动。

  引导幼儿体会生活中很多事情都是有一定顺序和规律的,如一周七天的顺序是从周一到周日,一年四季按照春夏秋冬轮回等。

  4.鼓励和支持幼儿发现、尝试解决日常生活中需要用到数学的问题,体会数学的用处。如:

  拍球、跳绳、跳远或投沙包时,可通过数数、测量的方法确定名次。

  讨论春游去哪里玩时,让幼儿商量想去哪里玩?每个想去的地方有多少人?根据统计结果做出决定。

  滑滑梯时,按照“先来先玩”的规则有序地排队玩。

  教育建议:

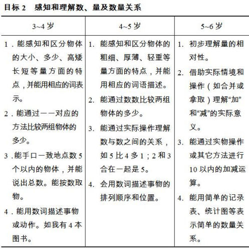
  1.引导幼儿感知和理解事物“量”的特征。如:

  感知常见事物的大小、多少、高矮、粗细等量的特征,学习使用相应的词汇描述这些特征。

  结合具体事物让幼儿通过多次比较逐渐理解“量”是相对的。如小亮比小明高,但比小强矮。

  收拾物品时,根据情况,鼓励幼儿按照物体量的特征分类整理。如整理图书时按照大小摆放。

  2.结合日常生活,指导幼儿学习通过对应或数数的方式比较物体的多少。如:

  鼓励幼儿在一对一配对的过程中发现两组物体的多少。如,在给桌子上的每个碗配上勺子时,发现碗和勺多少的不同。

  鼓励幼儿通过数数比较两样东西的多少。如数一数有多少个苹果,多少个梨,判断苹果和梨哪个多,哪个少。

  3.利用生活和游戏中的实际情境,引导幼儿理解数概念。如:

  结合生活需要,和幼儿一起手口一致点数物体,得出物体的总数。

  通过点数的方式让幼儿体会物体的数量不会因排列形式、空间位置的不同而发生变化。如鼓励幼儿将一定数量的扣子以不同的形式摆放,体会扣子的数量是不变的。

  结合日常生活,为幼儿提供“按数取物”的机会,如游戏时,请幼儿按要求拿出几个球。

  4.通过实物操作引导幼儿理解数与数之间的关系,并用“加”或“减”的办法来解决问题。如:

  游戏中遇到让4个小动物住进两间房子的问题,或生活中遇到将5块饼干分给两个小朋友问题时,让幼儿尝试不同的分法。

  鼓励幼儿尝试自己解决生活中的数学问题。如家里来了5位客人,桌子上只有3个杯子,还需要几个杯子等。

  购少量物品时,有意识地鼓励幼儿参与计算和付款的过程等。

  教育建议:

  1.用多种方法帮助幼儿在物体与几何形体之间建立联系。如:

  引导幼儿感受生活中各种物品的形状特征,并尝试识别和描述。如感受和识别盘子、桌子、车轮、地砖等物品的形状特征。

  鼓励和支持幼儿用积木、纸盒、拼板等各种形状材料进行建构游戏或制作活动。如用长方形的纸盒加两个圆形瓶盖制作“汽车”。

  收拾整理积木时,引导幼儿体验图形之间的转换。如两个三角形可组合成一个正方形,两个正方形可组合成一个长方形。

  引导幼儿注意观察生活物品的图形特征,鼓励他们按形状分类整理物品。

  2.丰富幼儿空间方位识别的经验,引导幼儿运用空间方位经验解决问题。如:

  请幼儿取放物体时,使用他们能够理解的方位词,如把桌子下面的东西放到窗台上,把花盆放在大树旁边等。

  和幼儿一起识别熟悉场所的位置。如超市在家的旁边,邮局在幼儿园的前面。

  在体育、音乐和舞蹈活动中,引导幼儿感受空间方位和运动方向。

  和幼儿玩按指令找宝的游戏。对年龄小的幼儿要求他们按语言指令寻找,对年龄大些的幼儿可要求按照简单的示意图寻找。

首页  上一页  [1]  [2]  [3]  [4]  [5]  [6]  下一页  尾页
打印 
关闭窗口
 
关于北方网|广告服务|诚聘英才|联系我们|网站律师|设为首页|

Copyright (C) 2000-2024 Enorth.com.cn, Tianjin ENORTH NETNEWS Co.,LTD.All rights reserved
本网站由天津北方网版权所有
增值电信业务经营许可证编号:津B2-20000001  信息网络传播视听节目许可证号:0205099  互联网新闻信息服务许可证编号:12120170001津公网安备 12010002000001号